當前位置:返回首頁 > 信息公開 > 主要業績主要業績
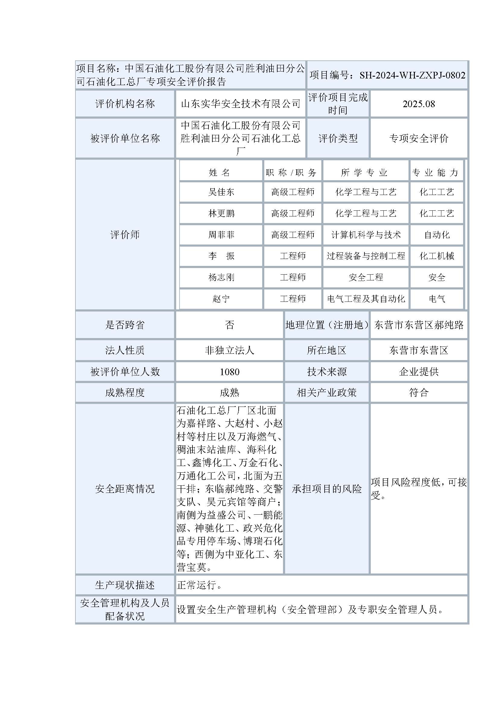
中國石油化工股份有限公司勝利油田分公司石油化工總廠專項安全評價報告
發布時間:2025/9/8 9:24:34
相關新聞
- 2020-08-25 ·安監總管三[2011]95號《國家安全監管總局關于公布首批重...
- 2020-08-25 ·山東省冶金等工貿行業安全專項整治三年行動實施方案
- 2020-08-25 ·山東省非煤礦山安全專項整治三年行動實施方案
- 2020-08-25 ·山東省危險化學品安全專項整治三年行動實施方案
信息公開/News
聯系我們/Contact us
- 電話:劉健18054389803
鄧清18854630025 - 傳真:
- 郵編:257000
- 郵箱:18854630025@126.com
- 地址:東營市西城淄博路9號柏年大廈F座301室






